Toggle navigation
首页
学校概况
学校简介
学校领导
荣誉表彰
学校管理
特色建设
校园文化
校园新闻
党建引领
计划总结
党务动态
廉政活动
党建党风
教学园地
教学动态
课程建设
计划总结
教学研究
德育天地
德育动态
德育活动
闪光之星
心理健康
教育科研
计划总结
三班建设
教育论文
课题研究
教科成果
校务公开
招生收费
领导分工
制度规划
公开公示
首页
>
校园新闻
>
学校新闻
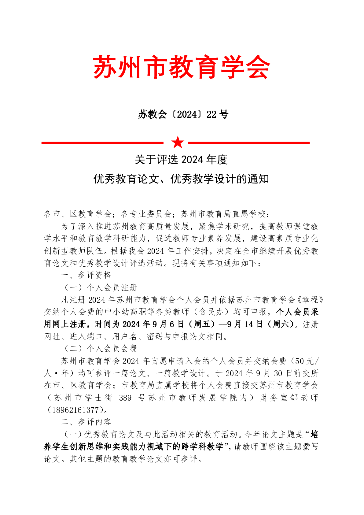
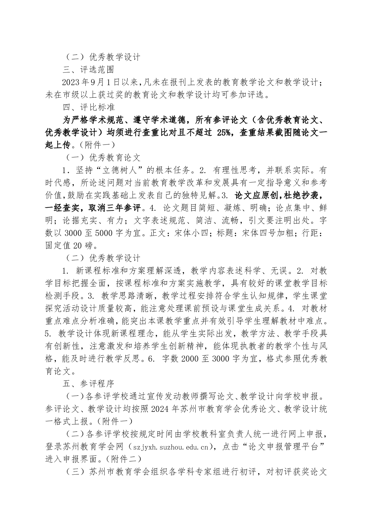
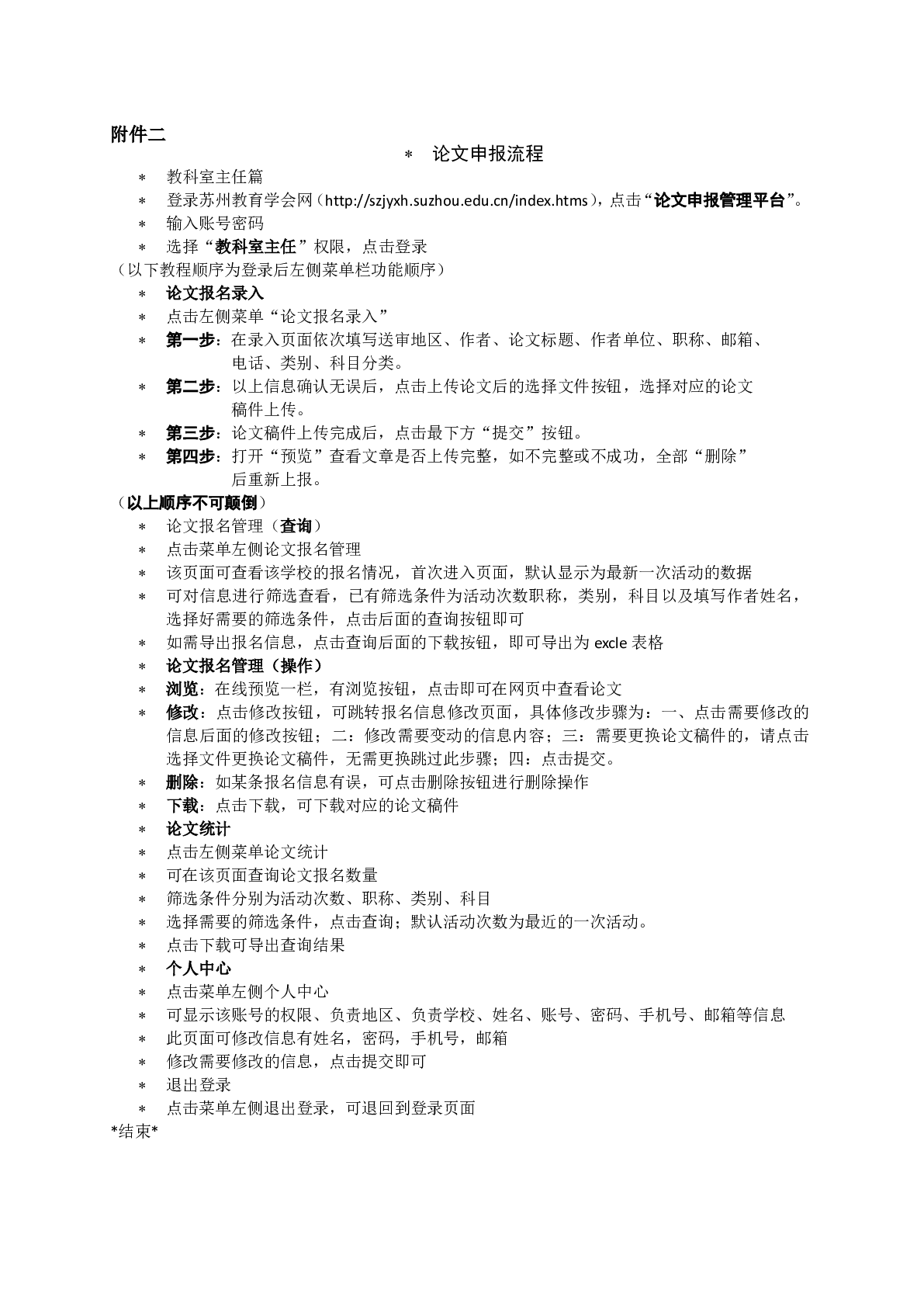
2024苏州市教育学会论文、教学设计评比通知
日期:2024-09-03 08:21:02 浏览量:
525
操作>>
上一篇:
吴江汾湖高级中学举行2024-2025学年开学典礼
下一篇:
关于开展2024年暑假教师读书论文评比活动通知
返回首页
关闭页面
友情链接:
江苏省教育考试院
苏州线上教育中心
吴江教育信息网